service :
timeline :
role :
team :
GroceryPal is a mobile app that tracks household grocery inventories, their quantities and expiration dates. Unlike other products, GroceryPal allows users to share these lists, set reminders regarding expiration dates, and create shopping lists that alert users when they already own an item to prevent purchasing duplicates and risking groceries being wasted.
Food takes up the most volume in US landfills. Spoilage is the primary reason for food waste and people often purchase food impulsively. The availability of food and ease of purchasing in bulk within the US also escalate this issue.




By interviewing a variety of primary household grocery shoppers, we gained insights into their needs and desires. Then, we spoke to average household members as a secondary audience. These interviews informed us about the users' basic demographics, shopping habits, current food waste habits, and more.
Condensing our findings, we generated a generic day for Katie, showing her journey with different tasks in the day and Katie's actions and attitudes in response. Her emotions throughout this process are also reflected.
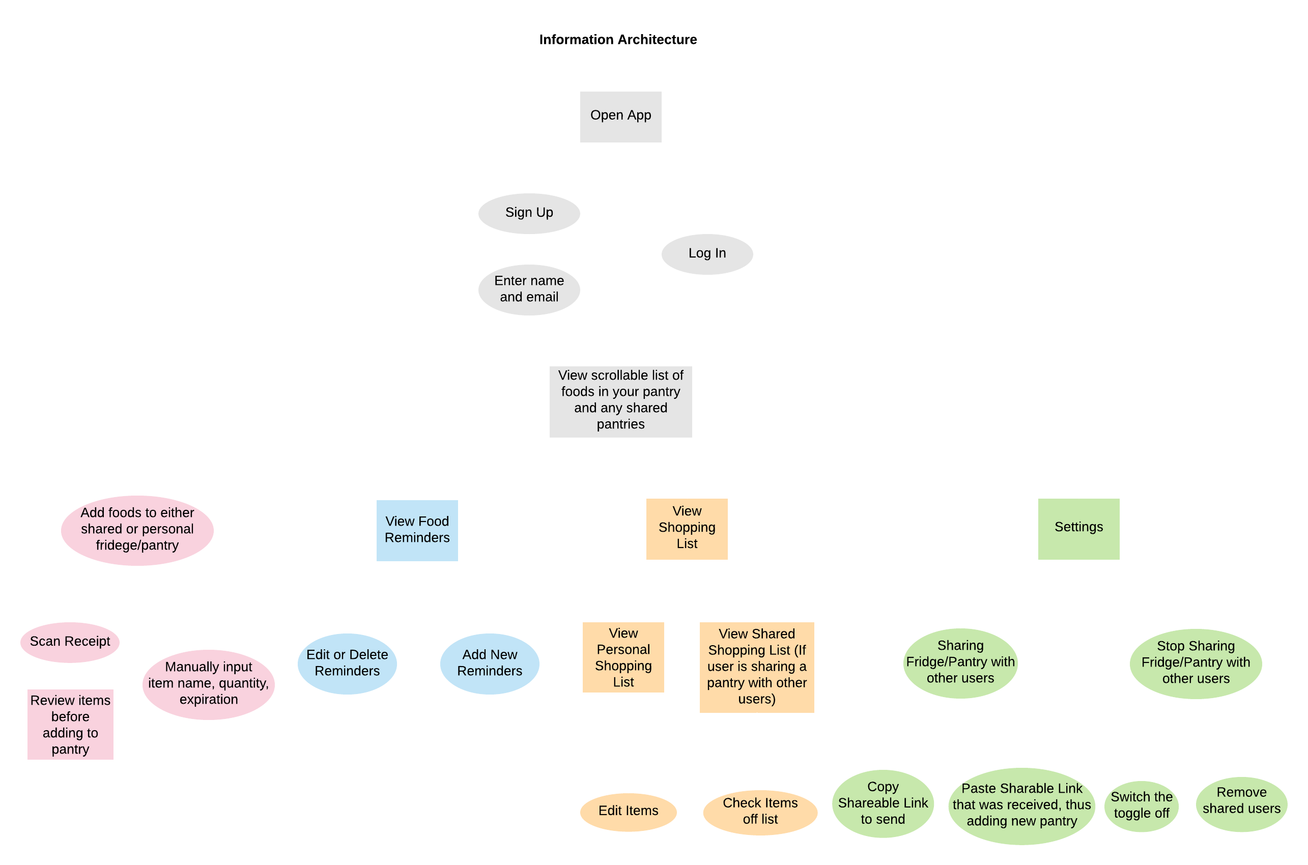
Mapping helped us distinguish the unique aspects of our design from other products while showing the relationship between different components of our system. Creating this information architecture flow also helped us understand how users would interact with our design.
We each created paper prototypes to quickly view our key features and ideas. These were quick drafts used to solicit feedback from stakeholders. Then, we moved on to digital wireframes that polished up problems we were informed of.
Initial prototype which was then adapted after user testing. (Medium fidelity)




I created a design system to make the product cohesive. Ensuring that elements were consistent through this organization served to enhance the user experience. Maintaining this pattern allowed key components of the design to be memorable for a user. This design system is rough and expected to be adjusted in a future iteration; it is flexible.
This was one of my first projects following the complete user centered design process. After developing personas and a user journey map from our research and interviews, I spent a considerable amount of time with physical drafts. From storyboards to paper prototypes, I was able to rapidly consider use cases and test different interactions.
As a result, I learned to appreciate the rapid prototyping approach and how I could elicit reactions and actions to different designs before combining the feedback into a digital wireframe. One limitation, however, is the access to testers and feedback physically in person compared to virtually.
The initial design system I made was also a life saver when I wanted to adjust similar elements. I created style components for different texts and colors which allowed me to organize and group headings, text, and actions to adjust after feedback. I also learned the importance of a cohesive design system from this experience and this is something I want to emphasize more in the future.
I plan on iterating more when I have more time. GroceryPal is a product meant to connect household members and for some people, this changes often. For instance, students may dorm or rent an apartment with different people and GroceryPal should be able to accommodate this. Allowing users to join or leave lists as situations change will be a future endeavor.
I want to encourage users to freeze their groceries and track this information. Within GroceryPal, a "freeze" function can extend the timer in the app and sort all this information for the user. A big motivation for this feature was talking to some of my interviewees who frequently purchase in bulk to save money.
Another idea is to show graphs and data of how much food users have prevented from spoiling and a rough estimate of their money savings. This was motivated from the statistics referenced in the problem and has the ability to motivate users to stay consistent and maintain good habits.
Lastly, integrating dark mode would accommodate users that are planning ahead at night. This was briefly noted as part of some interview responses.